欢迎来到硅油之家(深圳)化学制品中心!

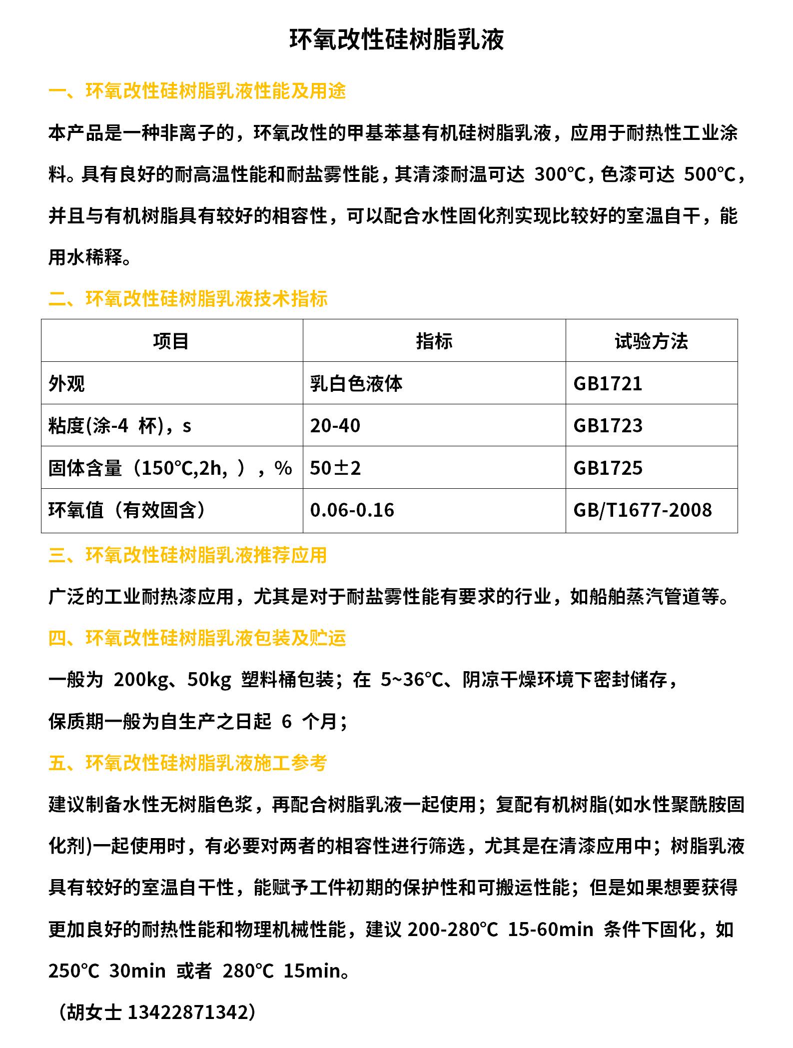
项目 | 指标 | 试验方法 |
外观 | 乳白色液体 | GB1721 |
粘度(涂-4 杯),s | 20-40 | GB1723 |
固体含量(150℃,2h, ),% | 50±2 | GB1725 |
环氧值(有效固含) | 0.06-0.16 | GB/T1677-2008 |

一般为 200kg、50kg 塑料桶包装;在 5~36℃、阴凉干燥环境下密封储存,
保质期一般为自生产之日起 6 个月;
广泛的工业耐热漆应用,尤其是对于耐盐雾性能有要求的行业,如船舶蒸汽管道等。
关注我们